
200kw上柴柴油发电机组

柴油机介绍:

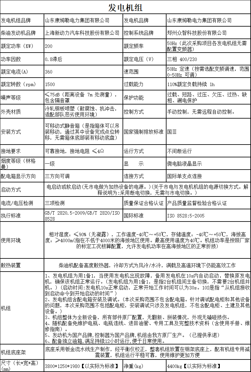
康姆勒发电机介绍:

1、康姆勒(四极1500/1800r/min)系列无刷三相交流同步发电机,采用先 进独特的成型硬线圈绕组工艺,并采用VPI真空压力浸漆技术来对有绕组定、转子进行绝缘处理,极大地提高了发电机匝间、相间绝缘强度,使发电机的运行可靠性得到了充分的保证,并进一步提高了发电机的使用寿命;
2、整体凸极式转子,绕组牢固,铁心通风结构独特,经特殊处理,绕组散热效果良好,设有全阻尼绕组,并联运行稳定;
3、钢板机座,整体牢固可靠、造型新颖;
4、自动调压精度高,具有低速保护及并联运行时调差可靠的特点,整体固封工艺、三防及抗振性能好;
5、根据不同的安装要求,有单轴承和双轴承两种结构:单轴承结构采用国际通用SAE标准飞轮接口和联结片联结,也可定做非标联结;双轴承结构的传动端端盖有凸缘盖、一体盖和普通盖三种形式。
6、高性能的AVR调压器,即使在畸变负载情况下,具有低速保护及并联运行时调差可靠的特点,整体固封工艺、三防及抗振性能好;
1)对各种环境的适应性能,特别适用于垃圾填埋场、污水处理厂、煤层气、油田领域等恶劣的环境中。
2)优化的绕组设计保证更好的性能无论在50Hz和60Hz情况下,有多种绕组形式,以适应不同使用场合的电压要求。发电机定子绕组标准设计,在畸变负载情况下具有良好的性能。
3)高的电效率,保证了机组提供更多的电能。
4)广泛的使用范围
电信以及互联网服务;发电机组并机运行;再生能源领域,垃圾填埋场、污水处理厂等;煤层气、油田和天然气领域;军事等。
5)可靠的AVR调压器,即使在畸变负载情况下,可以保证提供合格的调压率,也提高了发电机的抗干扰能力。
控制器


| 上一条:300kw上柴柴油发电机组 | 下一条:800kw上柴发电机组 |




